The Staff Team
Highly Qualified & Competent Staff Team
About Our Staff
At Transform Education Centre (TEC), our staff members embody our core values of integrity, excellence, and customer care, as they are dedicated to shaping the destinies of our students and communities. With a commitment to providing Christian education that imparts wisdom, understanding, and knowledge, our highly qualified teaching and administrative staff foster positive teacher-student relationships built on mutual respect and support. Through ongoing professional development initiatives and a culture of teamwork and collaboration, our staff ensure that every student receives the personalized attention and guidance needed to unlock their full potential intellectually, spiritually, morally, physically, and socially. At TEC, we recognize the importance of diversity and inclusion, celebrating the unique contributions of each staff member to our vibrant learning community, while upholding the principles of discipline, accountability, and biblical foundation in all that we do.

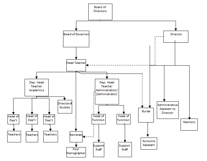
Transform has a highly qualified and competent staff team, which is led by the Headteacher. Below is the organogram.
Noah Sendikadiwa
Headteacher
I have the honour of being the pioneer headteacher of Transform Educational Centre. The School focuses on all-round education that caters for the 3 H’s – Head, Heart, and Hands. It has excellent academic programs that ensure that every child is catered for. The teachers look out for each child and help him/her to grow to their full potential. As a result, over 90% of our students leave the school with better grades than they joined with. Transform has qualified and competent staff that help to shape the destiny of the students. The School also has a number of co-curricular activities such as mentorship, which is taken very seriously and clubs. The Spiritual aspect is taken very seriously. We have a School Chapel, where students gather to pray and share in the Word of God.